0
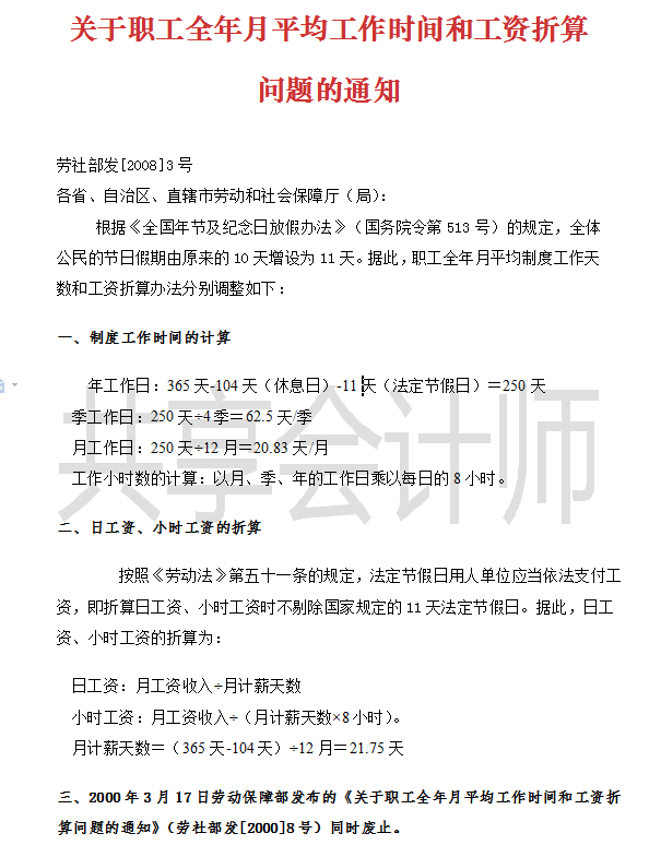
关于职工全年月平均工作时间和工资折算问题的通知
2019年11月14日
1058次
内容太多不想看,想快速了解可直接咨询》
立即咨询
下载文件可查看全部
下载文件
请输入评论...
0
提交评论
财税60秒
咨询专家
悬赏提问
一对一问答
知识文库
财税工具
管理工具
培训派遣
短视频大赛
咨询大赛
关闭
客服微信
13226620033
客服电话
13622222869
全国热线
4000032199
取消
主页
短视频大赛
更多
个人中心
客服
*